经济学院近五年科研统计
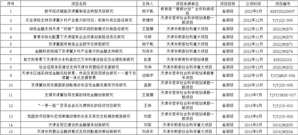
1.主持项目91 项,其中省部级项目 15 项(天津市哲学社会科学规划课题7 项) 、局级项目 15 项、横向课题 3 项、调研类课题 6 项;
2.作为第一作者在金融研究、南开学报(哲学社会科学版),南开经济研究,国际金融研究等CSSCI 、北大核心期刊发表论文21篇。
3.主编教材3本;独著 2本;
4.课程建设
(1)天津市级一流本科课程 2 门:《人身保险》和《全面预算管理》;
(2)校级金课课程 15门:《金融学》、《商业银行业务与经营》、《国际商务(双语)》《国际贸易实务》、《国际税收学》、《金融数据分析与挖掘》和《微观经济学》等;
(3) 校级精品课程(选修课) 7门:《数字货币》、《生活中的矩阵工厂》、《数字经济学》、《金融学专业考研学习指导》和《劳动与社会保障法》等;
(4)校级课程思政示范课程4门:《金融数据分析与挖掘》、《人身保险》、《宏观经济学》和《跨境电商运营实务》。

