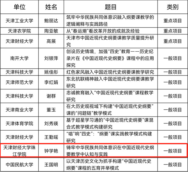
近日,天津市高校思想政治教育协同创新中心公布了2022年度天津市高校思想政治教育协同创新中心立项名单。我部钟学艳副教授、和冉冉老师、张健老师申报的课题喜获立项。
在课题申报阶段,政治理论课部积极主动做好课题申报工作,组织各课题申报教师认真阅读课题申报指南,对课题申报人在课题的选题、研究内容阐述、课题论证等方面都给予业务指导和帮助。
课题立项后,各课题组成员将按照相关要求,认真、严谨、有序地开展课题研究,同时加强课题的行动研究,将理论知识和实践研究真正落到实处,以保证课题达到预期的成果,为我校科研与教学的推进贡献一份力量。
政治理论课部将以本次课题立项为契机,踔厉奋发,立足长远,围绕人才培养目标和提高教学质量,科学制定建设发展规划和实施方案,不断推进课程内涵建设,不断提高人才培养质量。



